黑料

第二课堂通告
  • 黑料 关于开展2024-...
  • 黑料 关于开展2024-...
  • 黑料 关于开展2023-...
  • “五四红歌薪火传,青春舞步跨时...
  • 食品与药学学院关于开展2023-2024...
  • 食品与药学学院关于开展2022-2023...
  • 食品与药学学院关于开展2021-2022...
  • 关于举办2021“宁波帮”文化节之...
  • 相关链接
    联系我们

    联系地址:黑料-黑料爆料网 黑料 梅山校区

    邮编:315800 

    电话:0574-87604384   


    “浙江羽箖”杯2022年黑料 大学生食品设计创新大赛

    作者: 时间:2022-05-17 点击数:[]

       一、赛项名称

    “浙江羽箖”杯2022年黑料 大学生食品设计创新大赛

    二、赛项主题

    青春献礼“二十大”,美好“食”代创新功

    二、组织机构

    主办单位:黑料 食品与药学学院

    赞助商:浙江羽箖科技股份有限公司

    (一)组织委员会

    任:陶娟

    任:谢果凰 张鑫

    员:学工办、教务办、党团学干部代表

    委员会主任委员

    (二)专家委员会

    : 潘道东

    副主任:邵兴锋

    : 各研究所推荐1-2名专家教师、企业专家若干

    三、竞赛目的

    本次大赛贯彻“健康中国”国家战略,紧密结合“尚德笃行、惟民其康”院训,积极弘扬食品科技文化,加强大学生实践能力、创新能力和合作精神的培养,提高生命健康领域人才培养质量。

    四、竞赛方式

    (一)竞赛内容

    竞赛可从新产品研发、工艺设计(新技术、新工艺)、产品创意(含包装设计、营销策划等)方面展开。

    竞赛作品需提交完整的研制、设计或创意报告、作品实物及实物图片(jpg格式)、时长5分钟的答辩用PPT(入围决赛作品)。竞赛作品提交要求如下:

    ①初赛作品需提交完整的作品报告书:新产品研发类作品需提交样品实物及产品研发报告;工艺设计类作品需提交设计方案;产品创意类作品需提交产品实物及创意策划书或营销创意企划书;决赛作品还需补充提交5分钟的答辩用PPT

    ②各类参赛作品均以原创性为主要标准,遵守国家有关法律、行政法规的规定,符合民族文化传统、行业规范等要求。

    ③参赛作品应有一定的学术价值和应用价值,作品制作过程应体现出食品制作的专业技能、创新性和艺术性。

    ④所需物料、设备由参与互动企业提供或自行解决。鼓励利用企业现有条件进行研发。

    (二)竞赛形式

    竞赛采用个人或团体申报作品参加竞赛,分为初赛、决赛两个阶段来进行。

    初赛采用书面评审的形式。

    决赛现场采取专家听取演讲、实物展示、提问、查阅作品申报书、专家打分等环节进行竞赛评审。按专家打分结果,由高分到低分,评选出各参赛作品的最终等级和结果。

    五、竞赛流程及时间

    (一)初赛

    2022610日前结束,参赛负责人向学院提交作品(包括申报书电子版、大赛报名汇总表,发至邮箱:[email protected])。

    (二)决赛

    决赛定于2022620日前后举行,需提前准备好时长5分钟的答辩用PPT,决赛地点拟定在黑料 食品与药学学院。

    六、竞赛规则

    (一)参赛资格

    黑料 的全日制在校研究生、本专科生,均可组队参赛。

    (二)报名要求

        所有参赛作品均系参赛者本人(或老师指导下)自行设计和开发的产品,大赛组委会不负责对参赛作品拥有权进行核实,若发生侵权或违反知识产权的行为,由参赛者自行承担法律责任。抄袭、盗用、提供虚假材料或违反相关法律法规者,将被取消参赛资格并自负一切法律责任。

       七、评分规则

      1. 新产品研发评分标准

     

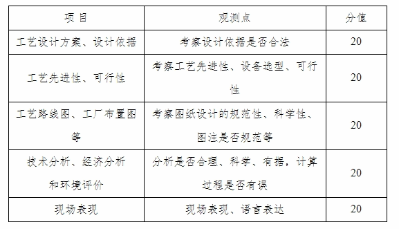
    2. 工艺设计评分标准

    3. 创意类作品评分标准

    八、奖项设定

       本次大赛将评选出一、二、三等奖,具体名额根据参赛情况确定。一、二、三等奖分别授予团队奖金5000元(指导教师1000元、学生团队4000元)、2000元(指导教师500元、学生团队1500元)、1000元奖励学生团队,参与奖(符合竞赛作品要求的完整度)500元奖励学生团队。所有参与在籍本科生均可获得创业学分0.5

    九、联系人和联系方式:

    赵刚,13586698751/618547

    大赛官方钉钉群:

     

     

    黑料 食品与药学学院

    2022年5月18日

     

    上一条:关于招收黑料 创新创业学院第四期第一阶段创业班学员的通知
    下一条:关于举办第七届黑料 “创未来” 大学生创新创业大赛暨“建行杯”2022年黑料 “互联网+”大学生创新创业大赛的通知

    关闭