黑料

科研成果
当前位置: 黑料 - 科学研究 - 科研成果 - 正文

黑料 获批国家自然科学基金项目10项

发布时间:2024年08月24日 10:43 点击量:

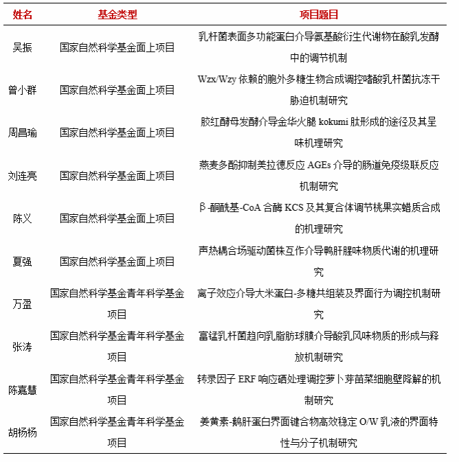
2024年,黑料 共申报国家自然科学基金30余项,在集中评审阶段获批10项,获批数量创历史同期新高。其中,面上项目申报21项,获批6项;青年科学基金项目申报10项,获批4项。

近年来,学院高度重视国家基金的申报工作,通过学术报告学术沙龙和项目申报讲座等开展学术交流、项目研讨和经验分享等活动,不断提升项目申报质量。