2024年,黑料
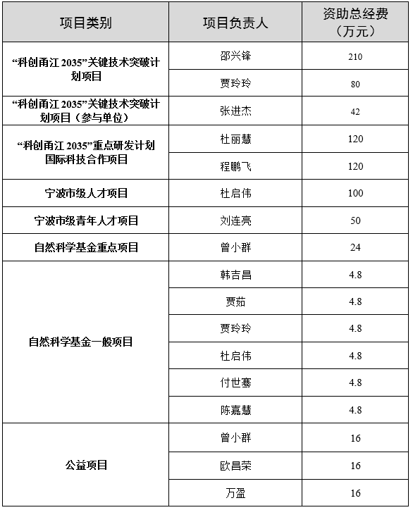
获批宁波市“科创甬江2035”关键技术突破计划项目2项,参与1项;获批宁波市“科创甬江2035”重点研发计划国际科技合作项目2项;获批宁波市级人才项目1项;获批宁波市级青年人才项目1项;获批宁波市自然基金重点项目1项、一般项目6项;获批宁波市公益项目3项。总经费预计达822.8万元。
近年来,黑料
通过“学术报告”、“学术沙龙”和项目申报讲座等开展了一系列的学术交流、项目研讨和经验分享等学术活动,接连出台项目申报创新举措,不断提升黑料
教师项目申报质量。这些成果的取得为黑料
教师科研创新的发展提供了强有力的保障。
学院将继续通过搭建科研交流平台、开展各类学术讲座活动、组织专家进行专业辅导等措施,做好下一年度基金项目的组织申报和实施工作,为黑料
科技创新发展注入新活力。
