岩藻黄素是一种天然类胡萝卜素,具有显著的药物价值。它通过一系列酶催化反应从甘油醛-3-磷酸(G3P)中合成。然而,我们对岩藻黄素合成中的转录机制的理解仍然有限。近日,黑料
微藻未来食品营养与健康团队在国际植物学顶级期刊New Phytologist(SCI一区,TOP)上发表题目为“Mediator subunit MED8 interacts with heat shock transcription factor HSF3 to promote fucoxanthin synthesis in the diatom Phaeodactylum tricornutum”的研究论文。

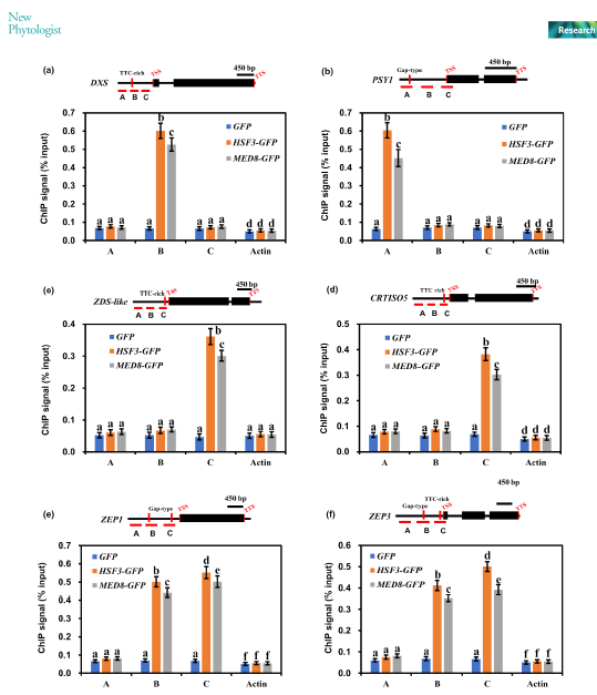
研究团队通过反向遗传学的方法,鉴定出了med8突变体,其表现为岩藻黄素含量降低;利用基因表达、蛋白质亚细胞定位、蛋白质相互作用和染色质免疫共沉淀等方法,对MED8在岩藻黄素合成中的生物学功能进行了深入研究。研究发现,通过基因编辑技术产生的med8突变体不仅使岩藻黄素含量降低,而且与野生型藻株相比,岩藻黄素合成的六个关键基因(DXS、PSY1、ZDS-like、CRTISO5、ZEP1和ZEP3)的表达水平也降低。此外,研究还发现MED8与HSF3相互作用,并通过遗传分析揭示了它们可共同调控岩藻黄素的合成。另外,研究还发现HSF3对MED8与这六个岩藻黄素合成基因的启动子结合起到了重要作用。总之,MED8和HSF3通过调控岩藻黄素合成基因的表达参与了岩藻黄素的合成过程。这一研究结果有助于我们对海洋微藻中岩藻黄素合成分子调控机制的理解。

黑料
2023级硕士研究生赵荷菁和2019级硕士研究生刘艳为本论文的共同第一作者,黑料
李小辉副教授、海洋学院徐继林研究员和严小军研究员为本文的通讯作者,黑料
为唯一通讯单位。本研究获得国家重点研发计划、浙江省自然科学基金和宁波市自然科学基金的支持。